uCrazy.Ru / Если римляне говорили на латыни, то откуда итальянский?

Если римляне говорили на латыни, то откуда итальянский?

В легендарной и несокрушимой Римской империи разговаривали на латыни. Однако в современной Италии этот язык больше не используют, он считается умершим.


Чтобы понять причину появления итальянского языка, необходимо вернуться в далекое прошлое. На территории Апеннинского полуострова в устье реки Тибр обитало племя. Это происходило приблизительно в начале I-го тысячелетии до нашей эры. Данная территория имела географическое название Лациум. Местно население использовало латинский язык для общения. Рим выполнял функции центральной части данной области. Племена, которые постепенно населяли Лациум и занимали территории вокруг центра, стали называться римлянами.


История существования древних римлян связана с многочисленными завоеваниями территорий и племен, которые их населяли. Область завоеваний растянулась на огромное пространство. Она охватывал земли от Пиренейского полуострова и вплоть до Днестра. При этом каждый завоеванный древними римлянами народ разговаривал на своем языке.

Интересно, что постепенно в латыни начали появляться отдельные новые слова, которые все больше и больше меняли изначальный вариант языка. Уже на этом историческом этапе римляне перестали разговаривать на чистой латыни.

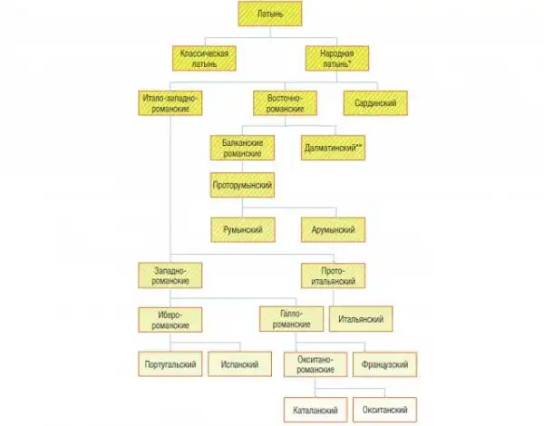
Падение Римской империи стало причиной появления нескольких новых отдельных государств на ее бывшей территории. Латынь в классической форме местные жители все еще использовали, но только в качестве официального языка. На латыни велось образование, научная деятельность, делопроизводство, а также богослужение в католических церквях.

В обыденной жизни использовалось множество наречий, которые сильно отличались от официального языка. С годами сформировалась своего рода разговорная форма латинского языка. Она называется народной латынью. Позже именно народная латынь послужила базой для новых языков данной группы, а именно – романских.

5-3 вв. до н.э. Лациум





По сравнению с другими языками романской группы итальянский начал формироваться значительно позже. Это связано с несколькими причинами. Прежде всего, Италия отличалась отсутствием целостности в политическом плане. Народ не испытывал потребность в одном общем языке, поскольку жители разных частей государства разговаривали на различных диалектах.

Однако это не было проблемой, так как они могли легко общаться друг с другом из-за схожести наречий. Вторая причина – популярность и распространенность классической версии латыни на Апеннинском полуострове. По сравнению с остальными провинциями Римской империи латынь здесь имела большую силу. Примерной датой начала формирования итальянского языка принято считать 14-е столетие. Его появлению и утверждению в Италии поспособствовало культурное развитие. А именно – возникновение легендарных литературных произведений, написанных Джованни Боккаччо, Франческо Петраркой и Данте Алигьери.

Эти авторы в своих произведениях упомянутые авторы использовали разговорный, народный язык, которым в этот период времени пользовались жители Флоренции.

Однако окончательным периодом формирования итальянского языка считается уже конец 19-го века. Именно в это время Италия превратилась из раздробленного государства в единое, полноценно сформировавшееся. Следовательно, появилась необходимость и в общем языке, который начали использовать не только для обычного общения, но и во всех отраслях деятельности.

2 октября 2019 19:50
Вернуться назад