Трансформатор и катушка Теслы ч.1
Немного информации и руководство по сборке;)
Трансформатор Тесла
Возможно это единственное из изобретений Тесла, носящих его имя сегодня. Это - устройство, производящее высокое напряжение при высокой частоте. Оно использовалось Теслой в нескольких размерах и вариациях для его экспериментов. Трансформатор Тесла, также известный как катушка Тесла, используется сегодня в различных применениях в радио и телевидении.

Описание
В элементарной форме трансформатор Тесла состоит из двух катушек, первичной и вторичной, при «потере индуктивной связи». Первичная катушка построена из нескольких витков провода большого диаметра и вторичная из многих витков провода меньшего диаметра. В отличие от других трансформаторов, здесь нет никакого ферромагнитного ядра и таким образом взаимоиндукция между двумя катушками маленькая.
В первичной катушке применяются электрические волны высокой интенсивности, разряжая соответствующий конденсор, первоначально заряженый до напряжения несколько киловольт. Процедура осуществляется посредством устройства искрового промежутка. Искровой промежуток настроен так, чтобы стрелять, как только напряжение между конденсорными терминалами достигает определенной величины.
Когда искровой промежуток находится в проводящем состоянии, конденсор и первичная катушка связаны последовательно, таким образом формируя RLC цепь, в которой произведены электрические колебания определенной частоты. Во вторичной катушке, которая также формирует другую RLC цепь, также производятся электрические колебания из-за индукции напряжения. Частоты колебания обоих цепей определены их структурными параметрами.
Самое известное применение Трансформатора теслы - как оружие Советов в серии игр Red Alert ;)
Для надлежащего действия трансформатора две RLC цепи (первичная и вторичная) должны быть в резонансе, то есть их частоты колебаний должны совпасть. Когда это случается, амплитуда колебания во вторичной катушке умножается, и трансформатор производит высокое напряжение на выходе.
Использование трансформатора Тесла
Выходное напряжение трансформатора Тесла может достигать нескольких миллионов вольт. Это напряжение в резонансной частоте способно к созданию внушительных электрических разрядов в воздухе, которые могут иметь длину многих метров, также как и других явлений.

Трансформатор использовался Теслой для генерации и распространения электрических колебаний, направленных на управление устройствами на расстоянии без проводов (телеуправление), беспроволочной связи (радио), и беспроволочной передачи энергии, которые все были им достигнуты. В начале столетия, трансформатор Тесла также нашел популярное использование в медицине. Пациентов обрабатывали высоко частотными токами, способными к путешествию через человеческое тело без вреда оказывая тонизирующее и оздоравливающее влияние.
Катушка Тесла
Немного теории
Катушка Тесла (более правильно называть ее "резонансный трансформатор" или "трансформатор Тесла")- это катушка особой конфигурации изобретенная Николой Тесла в 1891 . Отличительной чертой является то что она работает в режиме резонанса, что дает по сравнению с обычным трансформатором значительный выигрыш в коэффициенте преобразования. Чаще всего она состоит из вертикально расположенной однослойной вторичной обмотки обмотки, по сути это тонкий медный цилиндр, вокруг которого в нижненей части намотана первичная обмотка. (Рис 1.)

Первичную обмотку делают в виде цилиндра, конуса или спирали. Дальше вспоминаем физику... Так как уединенный цилиндр имеет определенную емкость, которую несложно посчитать (формула) то фактически вторичная обмотка это LC-контур. При этом так как первичная обмотка имеет пренебрежимо малую собственную емкость, то для создания резонанса необходимо паралельно ей включить конденсатор соответствующей емкости. Эту емкость можно рассчитать по соответствующим формулам. Но что бы LC-контур первичной обмотки работал, необходимо замыкать на обмотку заряженную батарею. Чаще всего для этого применяется искровой промежуток, т.е. два оголенных контакта с зазором, через который происходит пробой по воздуху. Альтернативным решением является создание генератора дающего необходимое напряжение требуемой частоты. Тогда первичная обмотка просто подключается к выходам такого генератора. Так чаще делают зарубежом, т.к. для достижения хороших мощностей необходимы дорогие радиодетали. Напряжение питание может быть любым, главное условие - что бы работал искровой промежуток. А если схема выполнена без него, то работать может даже от 9 вольт - вспоминаем популярные последнее время "плазменные шары". В них как раз применяется ВЧ-генератор подключенный к катушке Тесла.
Один из вариантов
В качестве основы можно взять журнал. Свернуть его рулоном и обклеить скотчем для фиксации. Поверх намотать еще несколько листов А4, и тоже скотчем заклеить. Затем с помощью двухстороннего скотча намотать на такой каркас около 800 витков медной трансформаторной проволоки толщиной 0.3 мм. Затем залить поверхность парафином, слой парафина вышел около 5 мм толщиной. Поверх намотать полиэтиленовую пленку для упаковки продуктов, а еще выше вспененый пенополистирол. В итоге вышел симпатичный синий цилиндр с выходами сверху и снизу. Снизу припаять толстый провод что бы заземлять катушку, а сверху оставить просто проволоку. Цилиндр идеально входит в бутылку от Lipton Green Tea 0.6 литра Поверх бутылки намотать 6 витков аллюминевой проволоки диаметром 2 мм. расстояние между витками около 1 см. Подключение к источнику дает молнии около 4-5 см. Аккуратная настройка (подбор конденсаторов) дает пробой по поверхности около 10 см длинной. Но при этом иногда проплавляется бутылка, и все слои изоляции, включая парафин.))) Можно залить еще парафина, намотать пленку из фторопласта, пролаченую ткань с трансформатора, вставить в керамическую трубку с толщиной стенки 8 мм. Затем вставить в еще одну керамическую трубку с толщиной стенок 1 см, поверх которой намотать 4 витка первичной обмотки медной шиной сечения 1см на 3 мм. Результат - при хорошей настройке получаются молнии около 15 см. В качестве источника питания можно использовать трансформатор дающий 10кВ, а за кондесаторами вперед на рынок:)






Заметки
Чтобы заставить эту штуку работать, необходимы токи большого напряжения (более 3 кВ). Конечно, товарищам, у которых есть под рукой высоковольтные трансформаторы, да еще создающие токи высокой частоты проще... но когда под рукой нет ничего кроме пары старых ламповых телевизоров, придется обходиться подручными средствами.
Пытливость ума и нездоровая смекалка подсказывает, что можно использовать для создания токов высокого напряжения автомобильную катушку зажигания (например, от ВАЗ 2108).
Для ее питания требуется небольшое напряжение, которое может обеспечить аккумулятор (право, не считаю безопасным без должного опыта лезть подключать конструкции прямо в розетку). А при недостатке напряжения можно попробовать подключить последовательно несколько катушек, что в теории должно дать пропорциональный рост напряжения (если катушки не взорвутся конечно).
Придание же току свойства высокой частотности, вероятно, достигается за счет введения в схему конденсатора и искроразрядника, что в совокупности, похоже, и образует генератор тока высокой частоты и напряжения, необходимый для питания первичной обмотки самой катушки Теслы.
Один из вариантов создания катушки;)
SGTC - катушки Тесла на искровых промежутках
10w - 3см
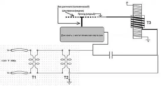
Т1 и Т2 используются для получения повышенного напряжения, чтобы зарядить конденсатор. При достижении необходимого напряжения (350V) конденсатор через искровой промежуток разряжается на первичную обмотку T3. На выходах вторичной обмотки получается напряжение 90 000V. Т1 - понижающий трансформатор на 14 V. Т2 - автомобильная катушка зажигания. При питании от Т1 дает 350V. Перед трансформатором Т1 желательно поставить хороший сетевой фильтр, чтобы исключить попадание токов высокой частоты от генератора в электросеть. Емкость конденсатора C1- 0,1 Мкф, напряжение - 1500V. Марка - МБМ. Так как 350V - напряжение не достаточное для пробоя даже 1 мм воздуха, требуется искровой промежуток специальной конструкции. У меня это электродвигатель на 220V с металлической шестеренкой. Возле нее находится оголенный провод на таком расстоянии, чтобы при вращении двигателя происходило размыкание и замыкание цепи с большой скоростью. Провод и шестеренка должны быть медными, так как другой материал быстро выгорает при использовании его в этом устройстве.

Первичная обмотка (Т3) состоит из 5 витков медного изолированного провода диаметром 3 мм. Диаметр обмотки - 9 см. Вторичная обмотка (Т3): диаметр - 6см, высота - 25см. Выполнена на картонном каркасе проводом 0,1мм. Сверху покрывается слоем лака или 3-4 слоями изоленты.

Трансформатор Т3 - обе обмотки цилиндрические. Вторичная обмотка вложена в первичную. Ферромагнитный сердечник отсутствует:
Такой генератор дает напряжение 90 000V, что в данном случае равно искре длиной 3см.
Первичная обмотка
Вторичная обмотка
Искровой промежуток
Искровой промежуток (вид сверху)
Катушка зажигания
220v14v трансформатор
Собранная катушка
Разряд от катушки
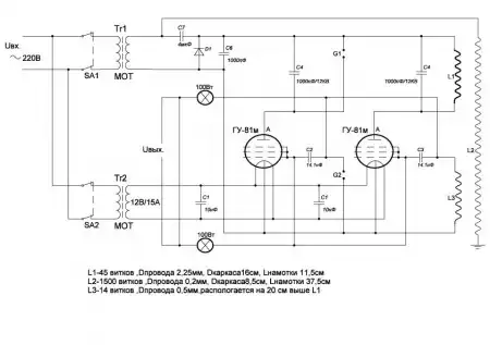
вот еще парочка схем на закуску;)













